Ports and URLs for Inventory Beacons
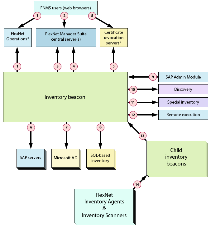
The following block diagram highlights the various connections and communication flows around the inventory beacon. The arrows show the direction of each request, and the key numbers on the arrows refer to the explanations in the table below.

Ref | Purpose/URL | Port |
---|---|---|
1 | FlexNet Manager Suite cloud authentication (not used for on-premises
implementations) — https://app.flexera.com/login Note: In your on-premises implementation, the inventory beacon completes registration directly with your central
server, and is not redirected to any other URL for
registration.
|
Not applicable |
2 | Web application server — typically like http://ourPrefix.example.com/Suite. The URL used for your implementation is fully configurable during installation, and may use either of the HTTP or HTTPS protocols. |
Configurable during installation. Defaults are port 80 for HTTP connections and port 443 for HTTPS. |
3 | The batch server — determined during installation. Depending on implementation scale, this may be the same server as the web application server (using the same URL), or a separate server having a changed prefix in the URL. Ask your administrator for more information. | Configurable during installation. Defaults are port 80 for HTTP connections and port 443 for HTTPS. |
4 | Inventory server (for FlexNet inventory scanner and inventory agent data) — determined during installation. Depending on implementation scale, this may be the same server as the batch server (using the same URL), or a single server for all three purposes; or it may be a separate server having a unique prefix in the URL. Ask your administrator for more information. | Configurable during installation. Defaults are port 80 for HTTP connections and port 443 for HTTPS. |
5 | SSL certificate revocation servers (for cloud implementations only). For on-premises implementations, you may have your own certificate validation, or you may not be using digital certificates at all. |
Either not applicable, or dependent on local configuration if you are using digital certificates. |
6 | SAP: Gather SAP Inventories Port. By default, the last two digits of the port number match the SAP instance number. | 33nn (default) |
7 | FlexNet Manager Suite reads Microsoft Active Directory users, computers and groups. (Active Directory security groups are resolved into the individual user/computer members needed for consumption calculations for several inventory adapters, including App-V and Citrix Virtual Apps. However, these groups are managed exclusively in Active Directory, and are not available for display in the web interface of FlexNet Manager Suite.) In the necessary communication with a domain controller, the use of the Secure Sockets Layer (SSL) is optional (where SSL is in use, communication is through LDAP over SSL). The choice is determined by the Use SSL check box on the Active Directory page of the FlexNet Beacon user interface (see Importing from Active Directory). Tip: Registry settings may be used to customize the configuration used
for inventory import from Active Directory. For details, see Registry Keys for Inventory Beacon, starting from
ActiveDirectoryImporter . For more information about gathering
data from Active Directory, see https://technet.microsoft.com/en-us/library/dd772723(v=ws.10).aspx. |
389 (default without SSL) 636 (default with SSL, modifiable in the registry) |
8 | SQL-based inventory collection (third-party inventory), reading from other databases |
|
9 | SAP sends license recommendations — http://beaconServerName/SAPService/SAPService.asmx | 80 (default) |
10 | Discovery of computers on your network, including testing for other specialized computer use. The port depends on which scans you have included in the discovery rule(s). You can customize the ports used for discovery and inventory together when setting a rule. Note that the system requires a response to a ping before continuing with port scans and other methods of discovery. |
|
11 | Instead of being gathered by FlexNet Inventory Agent, special inventory is gathered directly by the inventory beacon using APIs or other direct connections to the target device. Examples can include Microsoft Graph API, Salesforce API, Flexera One SaaS Management API, and the like. In other cases, scripts or executables run on the target device, and upload the resulting inventory to the inventory beacon. |
|
12 | Remote execution, where the default ports depend on the target device and the remote execution technology in use (SMB for Windows, SSH for UNIX-like platforms). |
|
13 | Communications between inventory beacons — configured during implementation,
using either the HTTP or HTTPS protocol and the DNS machine name (or IP address) of
the inventory beacon server. All communications are "pull" by the child beacon; there
is no downward "push". Example:
http://parentBeaconName/ |
|
14 |
Communication from the FlexNet Inventory Agent or light-weight FlexNet Inventory Scanner to an inventory beacon — configured during installation of each inventory beacon. The URLs for each inventory beacon are collated by the central server and shared with all inventory beacons and the FlexNet Inventory Agents they manage. Each FlexNet Inventory Agent contacts its nearest available inventory beacon to upload collected inventory. It is mandatory that the URL for each inventory beacon includes both the protocol (HTTP or HTTPS) and the port number on which it is listening for uploads. In the case of the light-weight inventory scanner, there is no support for an
upload infrastructure. You specify the destination for an upload with the
command-line option, such as
If
the scanner needs to upload to a non-default port, include this in the
UploadLocation parameter, such as
|
|
FlexNet Manager Suite (On-Premises)
2024 R2