Ports und URLs für Inventarisierungsstationen

FlexNet Manager Suite 2025 R2 (Standortgebundene Implementierung)

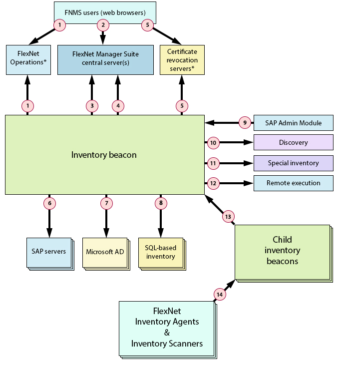
Das folgende Blockdiagramm veranschaulicht die verschiedenen Verbindungen und Datenflüsse in der Umgebung der Inventarisierungsstation. Die Pfeile zeigen die Richtung der jeweiligen Abfragen, und die Schlüsselnummern auf den Pfeilen beziehen sich auf die Erklärungen in der nachfolgenden Tabelle.

Wenn nicht anders vermerkt, sind die angegebenen Portnummern Standardwerte und können konfiguriert werden. Beachten Sie bitte, dass die Elemente 1 und 5 (im Diagramm mit * gekennzeichnet) nicht für Ihre standortgebundene Implementierung gelten.

Hinweis: Aus Gründen der Übersichtlichkeit der Tabelle werden nur die URLs der nordamerikanischen Instanzen dargestellt. Die URLs der europäischen und asiatisch-pazifischen Instanzen sind beinahe identisch, es muss jedoch die Top-Level-Domain von .com in .eu bzw. .au geändert werden.
Nr. Zweck/URL Port
1 Cloud-Authentifizierung für FlexNet Manager Suite (nicht für standortgebundene Implementierungen verwendet) – https://app.flexera.com/login
Hinweis: In Ihrer standortgebundenen Implementierung führt die Inventarisierungsstation die Registrierung direkt bei Ihrem zentralen Server durch und wird zur Registrierung nicht an eine andere URL weitergeleitet.
Nicht zutreffend
2
Web-Anwendungsserver: in der Regel wie http://unserPräfix.beispiel.com/Suite. Die URL, die für Ihre Implementierung verwendet wird, ist während der Installation vollständig konfigurierbar und kann entweder das HTTP- oder das HTTPS-Protokoll verwenden.
Hinweis: Der Zugriff auf diese URLs kann darüber hinaus die Überprüfung von Zertifikatsperrlisten auslösen, wobei ein Zugriff auf eine der folgenden Seiten erfolgen kann:
  • http://crl.r2m02.amazontrust.com/r2m02.crl
  • http://crl.sca1b.amazontrust.com/sca1b.crl
  • http://crt.sca1b.amazontrust.com/sca1b.crt
  • http://ocsp.sca1b.amazontrust.com
  • http://crl3.digicert.com/ssca-sha2-g6.crl
  • http://crl4.digicert.com/ssca-sha2-g6.crl
  • http://crl3.digicert.com/DigiCertGlobalRootCA.crl
  • http://crl4.digicert.com/DigiCertGlobalRootCA.crl
  • http://x1.c.lencr.org (CRL)
  • http://r3.o.lencr.org (OCSP)
Konfigurierbar während der Installation. Der Standardport für HTTP-Verbindungen ist Port 80, für HTTPS-Verbindungen Port 443.
3 Der Batchserver: während der Installation ermittelt. Je nach Umfang der Implementierung kann dies derselbe Server wie der Webanwendungsserver (mit derselben URL) sein, oder ein separater Server mit einem geänderten Präfix in der URL. Bitten Sie Ihren Administrator um weitere Informationen. Konfigurierbar während der Installation. Der Standardport für HTTP-Verbindungen ist Port 80, für HTTPS-Verbindungen Port 443.
4 Inventarisierungsserver (für Daten von FlexNet-Inventarisierungsscanner und -Inventarisierungsagent): während der Installation ermittelt. Je nach Umfang der Implementierung kann dies derselbe Server wie der Batchserver (mit derselben URL) oder ein einziger Server für alle drei Zwecke sein, oder es kann ein separater Server mit einem eindeutigen Präfix in der URL sein. Bitten Sie Ihren Administrator um weitere Informationen. Konfigurierbar während der Installation. Der Standardport für HTTP-Verbindungen ist Port 80, für HTTPS-Verbindungen Port 443.
5

Sperrserver für SSL-Zertifikate (nur für Cloud-Implementierungen).

Bei standortgebundenen Implementierungen haben Sie möglicherweise Ihre eigene Zertifikatsüberprüfung, oder Sie verwenden gar keine digitalen Zertifikate.

Entweder nicht zutreffend oder abhängig von der lokalen Konfiguration, wenn Sie digitale Zertifikate verwenden.
6 SAP: Gather SAP Inventories-Port (SAP-Inventardaten sammeln). Standardmäßig entsprechen die letzten beiden Stellen des Ports der SAP-Instanznummer. 33nn (Standard)
7

FlexNet Manager Suite liest Microsoft Active Directory-Benutzer, -Computer und -Gruppen ein. (Active Directory-Sicherheitsgruppen werden in die einzelnen Benutzer/Computer-Mitglieder aufgelöst, die für die Verbrauchsberechnungen mehrerer Inventaradapter benötigt werden, darunter auch App-V und Citrix Virtual Apps. Diese Gruppen werden jedoch ausschließlich in Active Directory verwaltet und sind nicht für die Anzeige in der Weboberfläche von FlexNet Manager Suite verfügbar.)

In der notwendigen Kommunikation mit einem Domänencontroller ist die Verwendung von SSL (Secure Sockets Layer) optional (wenn SSL verwendet wird, findet die Kommunikation durch LDAP über SSL statt). Festgelegt wird die Option durch das Kontrollkästchen SSL verwenden auf der Seite Active Directory der Benutzeroberfläche von FlexNet Beacon (siehe Importieren aus Active Directory).

Tipp: Die Konfiguration für den Inventarimport von Active Directory kann über Registrierungseinstellungen (in der Registry) benutzerdefiniert angepasst werden. Einzelheiten finden Sie unter Registrierungsschlüssel für Inventarisierungsstationen, angefangen bei ActiveDirectoryImporter. Weitere Informationen zur Erfassung von Daten von Active Directory finden Sie unter https://technet.microsoft.com/en-us/library/dd772723(v=ws.10).aspx.

389 (Standard ohne SSL)

636 (Standard mit SSL, kann in der Registrierung geändert werden)

8 SQL-basierte Inventarisierung (Drittanbieter-Inventarisierung), Einlesen aus anderen Datenbanken
  • 1433 (Standard) für Microsoft SQL
  • 1521 (Standard) für Oracle
  • 50000 (Standard) für DB2
9 SAP sendet Lizenzempfehlungen: http://beaconServerName/SAPService/SAPService.asmx 80 (Standard)
10 Ermittlung von Computern in Ihrem Netzwerk, einschließlich Tests für sonstige spezialisierte Computernutzung. Der Port hängt von den Scans ab, die Sie in die Ermittlungsregel(n) einbezogen haben. Sie können die Ports, die für Ermittlung und Inventarisierung verwendet werden, zusammen anpassen, wenn Sie eine Regel einrichten. Beachten Sie, dass das System eine Ping-Antwort erfordert, bevor Port-Scans und andere Ermittlungsmethoden fortgesetzt werden.
  • ICMP wird für die Ping-Ermittlung von vernetzten Computern verwendet.
  • 135 (Standard) auf dem Zielgerät für WMI-basierte Ermittlung von Hyper-V oder XenDesktop (andere Ports hängen von Ihrer WMI-Konfiguration ab)
  • 80 (mit HTTP), 443 (mit HTTPS) für VMware ESX/VCenter (Standardwerte, natürlich bei Verwendung von TCP)
  • 1433 für Microsoft SQL Server (Standard)
  • 1521, 2483 für Oracle DB (Standard)
  • 137 für NetBIOS-Ermittlung von vernetzten Computern (Standard)
  • 161 für SNMP-Ermittlung von vernetzten Computern (Standard)
  • 9440 für die Ermittlung der Nutanix-VM-Infrastruktur (Standard)
11 Anstatt durch FlexNet-Inventarisierungsagenten erfasst zu werden, wird spezielles Inventar mithilfe von APIs oder sonstigen direkten Verbindungen zum Zielgerät direkt von der Inventarisierungsstation erfasst. Zu den Beispielen können das Microsoft Graph API, Salesforce API, Flexera One SaaS Management API und ähnliches gehören. In anderen Fällen werden Skripte oder ausführbare Dateien auf dem Zielgerät ausgeführt und laden die daraus resultierenden Inventardaten auf die Inventarisierungsstation hoch.
  • 80, 443 für Adapteruploads für App-V Version 5 oder höher (Standard)
  • 80, 443 für Adapteruploads für XenDesktop (Standard)
    Tipp: Auf dem XenDesktop-Server muss Port 5985 offen sein, und PowerShell Remoting (WinRM) muss aktiviert sein.
12 Remoteausführung, bei der die Standardports vom Zielgerät und der verwendeten Technologie für die Remoteausführung abhängen (SMB für Windows, SSH für UNIX-ähnliche Plattformen).
  • 80, 443 für VM ESX/VCenter (Standard)
  • 1521, 2483 für Oracle DB (Standard)
  • 22 für SSH unter Unix (Standard)
  • 445 für SMB unter Windows (Standard)
  • 139 für NetBIOS (Standard)
13 Datenaustausch zwischen Inventarisierungsstationen: während der Implementierung konfiguriert, entweder mithilfe des HTTP- oder HTTPS-Protokolls und des DNS-Computernamens (oder der IP-Adresse) des Inventarisierungsstationsservers. Alle Datenübertragungen von der untergeordneten Inventarisierungsstation erfolgen über das „Pull“-Verfahren; es erfolgt keine „Push“-Aktion. Beispiel:

http://NameDerÜbergeordnetenInventarisierungsstation/

  • 80 (Standard für HTTP)
  • 443 (Standard für HTTPS)
  • Wenn während der Installation der übergeordneten Inventarisierungsstation andere Werte konfiguriert werden, wird die spezielle Portnummer der URL hinzugefügt. Beispiel: https://NameDerÜbergeordnetenInventarisierungsstation:886/
14

Die Datenübertragung vom FlexNet-Inventarisierungsagenten oder Lightweight-FlexNet-Inventarisierungsscanner zu einer Inventarisierungsstation: während der Installation der einzelnen Inventarisierungsstationen konfiguriert.

Die URLs der einzelnen Inventarisierungsstationen werden vom zentralen Server sortiert und mit allen Inventarisierungsstationen und den von ihnen verwalteten FlexNet-Inventarisierungsagenten geteilt. Jeder FlexNet-Inventarisierungsagent stellt eine Verbindung zur nächsten verfügbaren Inventarisierungsstation her, um das erfasste Inventar hochzuladen. Die URLs der einzelnen Inventarisierungsstationen müssen zwingend sowohl das Protokoll (HTTP oder HTTPS) als auch die Portnummer enthalten, über die die Inventarisierungsstation auf Uploads wartet.

Beim Lightweight-Inventarisierungsscanner gibt es keine Unterstützung für eine Upload-Infrastruktur. Sie geben das Ziel für einen Upload mit der Befehlszeilenoption ein, beispielsweise
-o UploadLocation="http://InventoryBeacon/ManageSoftRL"
Falls der Scanner einen Upload an einen nicht standardmäßigen Port durchführen muss, fügen Sie diesen im Parameter UploadLocation ein, beispielsweise
-o UploadLocation="https://InventoryBeacon:886/ManageSoftRL"
  • 80 (Standard für HTTP)
  • 443 (Standard für HTTPS)
  • Die Portnummer (selbst wenn es sich um einen Standardwert handelt) kann in die URL aufgenommen werden, die Agenten oder Scanner für den Upload verwenden. Beispiel: http://übergeordneteInventarisierungsstation:80/

FlexNet Manager Suite (Standortgebundene Implementierung)

2025 R2